가스계 소화설비 저장용기 충전기한
가스계소화설비 저장용기에 적힌
"충전기한" 의미통상 소방업계에선 용기에 적힌 충전기한을 넘어서 용기의 방출 또는
약제누설로 인해 재충전 해야할 경우 충전이외 별도 용기검사를 받아야 합니다..
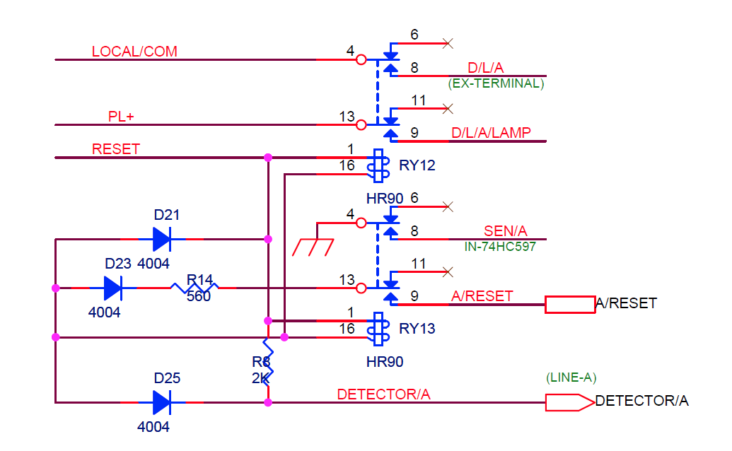
수동조작함 "방출지연" 기능 1999.12.31 개정 후 2000.4.1 부터 시행....


1. 캐비닛 - 예비전원 감시 밧데리 Vz : 22V (2013년 이전 제품)
2. 캐비닛 - 예비전원 감시 밧데리 Vz : 18V (2013년 이후 제품)
3. 수신기 - 예비전원 감시 밧데리 Vz : 18V 정압지시 정상 / 낮음 85% 20.4V
- AB : 2004년 이전 제품은 일시정지(Abort) 단자 없음. , 조작함 060421 (AB) , 2005년 3월 AB포함
-설비연동 슬라이드 스위치 : 좌측 A접점 / 우측 B접점
수동조작함 "방출지연" 기능 1999.12.31 개정 후 2000.4.1 부터 시행....









[2012년]-09월 제품 참고용



[2005년]-03월 제품 참고용
[2003년]-01월 제품 참고용 (AB = Abort 없음)
[2000년]-06월 제품 참고용
초기 모델(비검)


'소방관련법규' 카테고리의 다른 글
| 화재안전기준 국가법령 정보센터 / 자동업데이트 (0) | 2019.04.04 |
|---|---|
| 자동화재탐지설비해설서 (0) | 2015.05.14 |
| 청정소화약제소화설비의 화재안전기준(NFSC 107A) (0) | 2014.06.09 |
| 국가화재안전기준 개정일표시 및 한글문서 (0) | 2013.10.04 |
| KFI 각종 신청서양식(소방용품관련) (0) | 2013.09.11 |